全是干货!细化到地区的食谱,国家教你该给孩子吃些啥→
2025年03月24日最近,「国家版减肥指南来了」词条上了热搜🔥
原因是在前不久刚闭幕的2025全国人大会议中,国家卫生健康委员会主任雷海潮强调,将持续推进体重管理年行动,普及健康生活方式,所以连带着卫健委在2024年发布的一系列「肥胖食养指南」也受到了关注。 可能有人要说,减肥是大人的事情,跟小朋友有什么关系呢?根据卫健委相关文件和研究预测,如果得不到有效遏制,2030年我国儿童超重肥胖率将达到31.8%。 正是针对这项重要的公共卫生问题,文件中还包含了《儿童青少年肥胖食养指南(2024年版)》(下文称《指南》)。
完整版《指南》,在健高公众号后台留言“肥胖食养指南”即可获取!
01 儿童也有肥胖一说? 多重才是真的胖?
肥胖是人体脂肪积聚过多达到危害健康程度的一种慢性代谢性疾病。 一般来说,未成年人肥胖跟膳食营养、身体活动、遗传都有点关系,其中膳食营养是关键因素。比如膳食结构不合理、饮食行为不健康、婴幼儿期喂养不当,都是造成肥胖的重要原因。 但我们看自家孩子,总是会更多地担心是否太瘦了、会不会没发育好、“壮”到什么程度才叫肥胖呢?《指南》也直接把参考标准给列好了。 ✅ 6~17 岁儿童青少年超重与肥胖看BMI(体质指数=体重(kg)/身高(m)²)来判定:
图1,来源《指南》
✅ 如果你家有学龄前的孩子,就以2~5岁儿童身高别体重或年龄别BMI标准差法去判断,数值超过正的2个标准差(+2SD)就算是肥胖了。(具体的标准差数值,在公众号后台留言“肥胖标准差”即可获取)
图2,来源《指南》
成长中的孩子一旦肥胖,身高发育和性发育都会造成影响,诱发性早熟、加速骨龄,大大压缩生长空间。 疾控中心的研究数据表明,有80%的儿童肥胖会进一步延续到成年。长期肥胖还易引起心脑血管疾病,增加患脂肪肝、高尿酸、胆道系统疾病的发病几率,给孩子日后的身体健康埋下“定时炸弹”。 关于孩子肥胖,健高门诊就有不少真实案例→延伸阅读:生长发育医生有话说:长得胖=养得好?儿童肥胖问题千万别拖!
02 健康减重,该怎么吃?
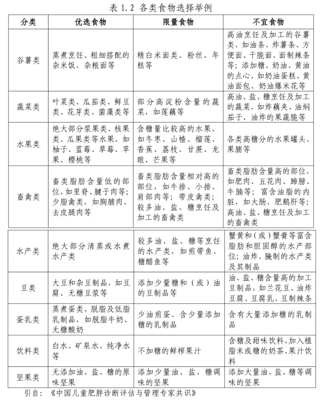
对于胖孩子来说,这个肥是非减不可了,都说减重是“三分动,七分吃”,看来怎么吃很关键! 依据儿童青少年的生长发育特点和平衡膳食原则,食物选择应多样化,注意荤素搭配、粗细搭配和色彩搭配;保证鱼、禽、蛋、瘦肉、奶及奶制品、大豆及其制品、全谷物和蔬菜摄入的同时,优先选择能量较低、微量营养素密度较高和血糖生成指数较低的食物。 其中有三个原则需要留意:
1、适量性:每日适量摄入食物,根据儿童青少年生长发育及身体活动水平进行适当调整。建议摄入量可参考下图: 图3,来源《指南》
2、可及性:确保食材新鲜和容易获得。同类食物中优选择更新鲜、更经济的食物 3、适宜性:选择能量较低、微量营养素密度较高和血糖生成指数较低的食物,少吃高油、高盐、高糖及能量密度较高的食物 图4,来源《指南》
一句话总结就是:别吃太多、吃新鲜的、吃健康的! 上面这些话还是文绉绉的,晕字了,有没有简单一点可以直接实操的? 这份《指南》根据全国各地饮食习惯,将食谱示例细化到全国五个区域,以及冬春季和夏秋季不同的时节。简直是抱着必须把人教会的决心,整理出来了保姆级、零门槛、有手就会的“做法攻略”。 下面就来看看你们家所在的地区,怎么吃才科学、才能合理控制体重吧。
东北地区: 肥胖高发,控糖控油控盐 🍚 饮食以米面、畜禽肉、奶类为主,烹饪方式以炖菜为主,肥厚实在,味重色浓。 ⚠️ 儿童青少年肥胖处于较高流行水平,儿童青少年要控制油、盐、糖的摄入。 👈滑动查看东北地区推荐食谱👉 图5,来源《指南》
西北地区: 多吃蔬果,哐哐补水 🍚 主食以小麦、玉米、杂粮为主,肉类以牛羊肉为主,瓜果丰富,绿叶菜较少,居民夏季喜清淡素食,冬季喜酸辣咸厚味食品。 ⚠️ 较多居民日常饮水量不足,对于肥胖人群尤其应保障充足日常饮水量,要保证新鲜蔬菜水果、全谷物和杂豆摄入,少用烧烤等烹调方式。 👈滑动查看西北地区推荐食谱👉 图6,来源《指南》
中部地区:警惕高油盐 🍚 主食以米、面为主,盛产淡水鱼虾,蔬果丰富,喜腌制肉类,普遍嗜辣,易伴随高油、高盐摄入。 ⚠️ 儿童青少年肥胖在我国处于中流行水平,要控制油、盐的摄入。 👈滑动查看中部地区推荐食谱👉 图7,来源《指南》
西南地区: 控制油盐,预防肥胖 🍚 以大米和糯米为主食,肉类以禽畜肉为主,口味重,大多喜辣、麻、酸。 ⚠️ 儿童青少年肥胖处于低流行水平,但近年来逐年增加,更强调肥胖预防。 👈滑动查看西南地区推荐食谱👉 图8,来源《指南》
东南地区:少吃宵夜和甜点 🍚 有丰富的食物资源,整体饮食偏清淡,口味以清、鲜、嫩、爽为主。 ⚠️ 儿童青少年肥胖率在我国相对较低,但要注意少吃宵夜和甜点(为了健康,糖水党忍忍吧~ 👈滑动查看东南地区推荐食谱👉 图9,来源《指南》
其他年龄的孩子,可根据前文的各年龄段食物建议摄入量图(图3),结合身高、体重和身体活动情况做调整。 如果一个菜谱翻来覆去孩子吃腻了、家长也做腻了,《指南》里还有「常见食物交换表」,根据各家自己的口味替换食材~
👈滑动查看常见食物交换表👉 图10,来源《指南》
鉴于近年来儿童青少年肥胖问题已经越来越严峻,影响到孩子身体健康,我们建议大家也及时“升级”养育观,转变“吃得白白胖胖才是长得好”的认知。 希望家长们合理喂养、科学育儿,不要先入为主觉得孩子「减肥」是不好的事情,毕竟体重控制也是身高管理的重要组成部分。 也不用认为减肥只能吃沙拉、“白人饭”之类的食物,有了这份《指南》,孩子们的“中国胃”一定不会被亏待~
【参考文献】 【免责声明】
